
![]()
天赋云:教育,应该和而不同(下)-大学生教育:人生过渡期如何做好角色的转换与适应
作者:天赋云服务团队 | 2018/05/17
—————————————————————————————————————————————————————————————————————————————————————————————————————————————————————————————
戳这里回看【教育,应该和而不同(上)-小学生教育:要坚持“爱”字当前 重在人格培养】
戳这里回看【教育,应该和而不同(中)-中学生教育:进入教育瓶颈期 学业心理两不误才是突破口】
大学生教育:人生过渡期如何做好角色的转换与适应
从现代心理学角度,目前大学生的心理状况令人担忧。最近几次心理健康调查表明,大学生已成为心理弱势群体,心理处于不健康或亚健康状态的学生约占50%左右。就目前的现状看,大学生的精神问题主要表现在自闭、抑郁、焦虑、偏执、强迫、精神分裂等方面,其原因大多是学生的心理问题没有得到及时的调适和解决。
如何处理自己与校园文化、学习、同学、恋人之间的关系是一门很深的学问,一旦处理不当,就会给我们自己带来苦恼。当你深入了解自己的内心时,才能真正了解自己想要的是什么,需要的是什么,才不会太过在乎周围人的眼光 ,在乎他人的看法和评价。大学里的评判标准是很多元化的,不可能在每个方面都比别人优秀。我们要做的是慢慢找到自己热爱的领域,这样我们就会慢慢地淡化别人的评价。
而天赋云大脑TQC测评系统能做的,就是在短时间内让大学生更了解自己,找到自己所热爱,所擅长的领域,确定方向。在专业分析师的帮助下,能很快了解到自己的性格特点、发展方向。
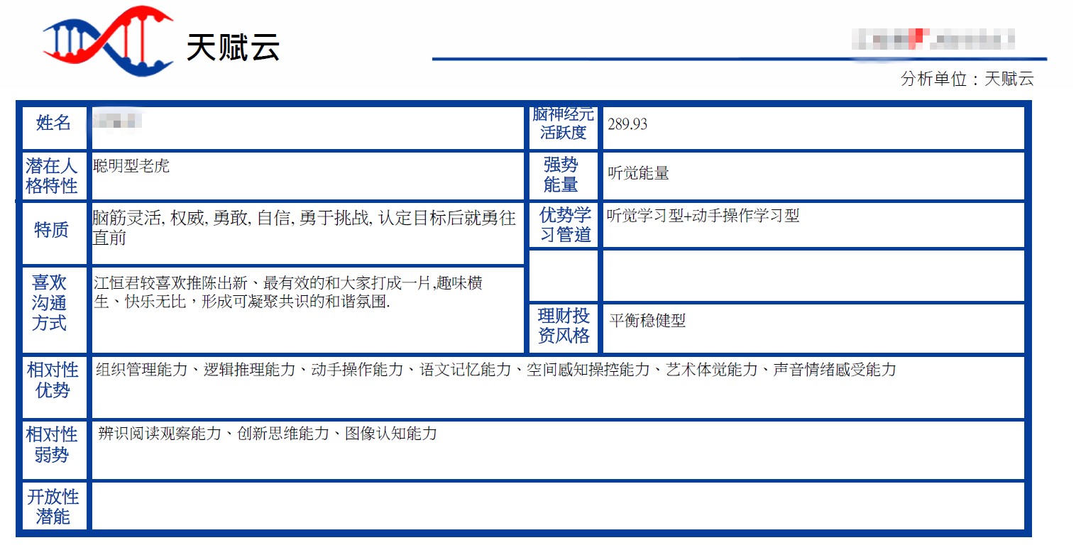
下面赋云君以某位大学生为例,看看如何帮助他重新认知自我,找到确定方向。
这是一位会计专业同学小唐的报表。报表显示,逻辑推理能力9.19%及动手操作能力9.58%是属于优势,其专业老师反映小唐学习很认真,在编制报表的逻辑力、反应也是很好,譬如说利润表会影响到资产负债表的哪里都可以学的很快,且空间感知、左右脑也相对平衡,表示在做事情较容易集中,较不会分心出错;但在审计方面,就不是这么理想了,因为其辨识观察为7.29%、图像认知为7.51%,表示理解力、看图表表格会稍微慢一些,念书的时候可能需要多看几遍才会明白。
没有放之四海而皆准的方式方法,适合的就是最好的教育,每一个学生成才的途径和方式没有确定指向。而家长和老师应该做的,就是在其成长教育的每一个阶段,按照其发展个性、积极引导,只有按照教育不同阶段的不同规律,回归到教育的规律,我们的孩子不管是分数、才能还是能力都将更好,他们的灵魂也更丰满。这才是教育新常态。
【延伸阅读】
· 天赋云大脑测评:教育,就是让孩子找到适合的生命方式(下)

2018-03-19
天赋云大脑测评:教育,就是让孩子找到适合他的“生命方式”( 上)
2018-04-03
天赋云大脑测评:教育,就是让孩子找到适合他的“生命方式”( 下)
2018-04-04
2018-04-06
天赋云:教育,应该和而不同(上)-小学生教育:要坚持“爱”字当前 重在人格培养
2018-04-16
中科天赋云(北京)科技有限公司 版权所有
天赋云大脑TQC测评系统,就是非问卷测评系统,20多年来专注于让每个人都能挖掘自己的天赋价值而不断努力
京公网安备 11010502035324号 京ICP备18014239号-1